【台州市疫情电话,台州疫情防控指挥部中心电话号码】

zuanqian8 26 2026-03-13 19:45:39

椒江区出台疫情防控关心关爱暖十条(19号)

椒江区出台疫情防控关心关爱“暖十条”“隔离不隔爱、服务一直在 ”。为了让群众更温暖、更安心,让防控更扎实 、更有效,椒江区出台疫情期间“五服务、五支持”十项暖心举措 ,凝心聚力,坚决打赢疫情防控阻击战 。

【台州市疫情电话,台州疫情防控指挥部中心电话号码】-第1张图片

对涉及防疫需要确需近期返椒的人员,所在单位须及时报区防控指挥部备案同意 ,加强检疫查验和健康防护,按照规定严格落实医学观察、隔离等措施,确保做到全覆盖 、不遗漏。对外地返回椒江的人员 ,各用人单位和学校应详细了解过去14天的旅行史。

【台州市疫情电话,台州疫情防控指挥部中心电话号码】-第2张图片

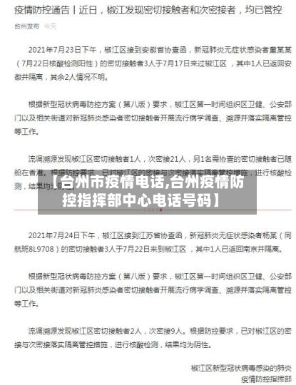
台州椒江发布关于做好近期疫情防控工作的通告近期新冠肺炎疫情防控形势严峻,区疫情防控指挥部提醒各单位和广大市民加强疫情防控各项措施,全面紧起来、严起来、实起来 ,进一步把各项防控措施落实落细落到位,坚决守住守牢“椒江防线” 。

现就有关事项通告如下:有序开放部分公共场所即日起,密室逃脱 、剧本杀、麻将馆、棋牌室 、网吧、电竞酒店等室内公共场所在按照行业主管部门或属地街道、镇要求 ,严格落实各项疫情防控措施基础上有序恢复开放。宗教和民间信仰场所继续关闭 ,开放时间视疫情再定。

疫情期间台州市教育系统监督举报方式

〖壹〗 、疫情期间台州市教育系统监督举报方式:鉴于当前疫情的严峻形势,根据省 、市疫情防控有关要求,特设立“疫情防控期间 ,学校违规提前上课、补课、培训,在职教师有偿带生 ”监督举报电话 、电子邮箱 。

〖贰〗、联系电话:0576-88884581 拓展:椒江区教育局是位于中国浙江省台州市椒江区内的一个教育行政机构,负责本区域的教育行政管理。

〖叁〗、台州市教育局发布进一步加强元旦春节和寒假师生疫情防控工作通知台州市教育局近日印发通知 ,部署全市教育系统2022年元旦春节和寒假疫情防控工作,全力保障师生健康和生命安全,坚决守牢疫情防控的校园防线。

〖肆〗 、现将主要内容发布如下:主动报备行程近期有中高风险地区所在设区市旅居史和相关景区旅游的人员 ,特别是与已公布阳性病人活动轨迹有交集的来台人员抵台后,须第一时间主动向所在单位、村报告,并落实个人报告承诺制度 ,如实提供活动轨迹和个人健康状况,并按规定落实健康管理措施 。

〖伍〗、台州2022年春节期间疫情防控通告5号采购进口冷链食品防疫须知购买进口冷链食品和进口水果要使用手机扫一扫“浙食链”“浙冷链”溯源码,关注食品的入境货物检验检疫证明 、核酸检测合格证明和消毒证明等信息。发现“三证一码 ”不全的进口冷链食品和进口水果 ,请不要购买 ,并拨打12345进行投诉举报。

〖陆〗、时间安排全市中小学于2022年1月17日—22日组织期末考试,1月25日寒假开始,2月16日春季学期报到 ,2月17日正式上课,其中2月8日—14日为普通高中高三开学预备周 。各地各校按照上述时间,结合当地疫情防控要求 ,统筹做好放假和开学工作 。各幼儿园根据实际情况参照执行。

2023台州湾新区各部门办事询问电话台州湾新区管委会经科局

〖壹〗、管委会位于省台州市椒江区建安大道东9号。2021年,台州湾新区实现规上工业增加值844亿元,同比增长21% ,居全市首位;完成固定资产投资1959亿元,同比增长18%,位居全市第二;一般公共预算收入175亿元 ,同比增长32%,位居全市第二 。

〖贰〗 、空间范围整合以现有规划的宁波前湾新区(604平方公里)为基础,整合宁波杭州湾新区、余姚片区、慈溪片区 ,形成统一发展格局。保留中意宁波生态园 、杭州湾经济技术开发区 、前湾综合保税区等国家级平台 ,撤销省级及以下平台,优化资源配置,提升发展能级。

台州2022年春节期间疫情防控通告6号(台州市疫情防控最新消息)

〖壹〗、台州2022年春节期间疫情防控通告6号接种疫苗依然是最有效的新冠病毒预防手段 ,可以有效降低住院、重症和死亡率 。台州市新冠肺炎疫情防控指挥部就近期新冠疫苗接种通告如下:全球各国数据证实,老年人感染新冠病毒后发生重症和死亡的风险显著高于成年人和儿童。因此,60岁以上人群是新冠疫苗接种的重点人群。

〖贰〗 、》》》点击查看台州疫情防控最新政策》》》点击查看台州各区24小时核酸检测机构名单台州三门县2022年春节期间最新疫情防控规定春节临近 ,恰逢外出务工人员返乡、学生放假,人流、物流骤增,疫情输入和传播风险加大 。为保障全县疫情防控形势平稳 ,保障市民身体健康安全,现将有关事宜通告如下:配合核查。

〖叁〗 、台州市新冠肺炎疫情防控指挥部发布通告如下:倡导就地过年国内有疫情发生的设区市人员来台州将实施“14+7”或“7+7”健康管理措施,上述地区人员要及时关注台州疫情防控政策变化并建议就地过年 ,减少流动。

〖肆〗、台州2022年春节期间疫情防控通告4号当前,国内疫情呈现多点散发态势,疫情防控形势依然严峻 ,加上春节临近 ,人员流动频繁,外防输入压力剧增 。

〖伍〗、春节临近,国内疫情仍多点散发。为防范风险 、减少聚集性活动 ,在继续严格执行路桥区新型冠状病毒感染的肺炎疫情防控指挥部第50号通告的基础上,就进一步加强聚集性活动管理的要求通告如下: 按照“非必要不举办 ”的原则,严格控制庙会灯会、节日祈福、大型文艺演出 、展销促销等活动。

浙江省防疫中心电话24小时电话

0 。丽水市各县(市、区)疾控中心24小时电话:市疾控中心(含经济开发区)95120 。莲都区疾控中心热线:19858839438。莲都区疾控中心:19858839438。龙泉市疾控中心:18957075653 。青田县疾控中心:13867091861。遂昌县疾控中心:19519378114。松阳县疾控中心:0578-8982641 。缙云县疾控中心:13957090512。

浙江省嘉兴市疫情防控中心热线电话是0573-12345。针对近来新型冠状病毒感染的肺炎疫情发展态势 ,为切实做好疫情防控工作,嘉兴市防控办为广大市民开通24小时举报电话0573-12345,发现近期中高风险疫区来嘉兴且未接受医学隔离的人员线索 ,或者违反嘉兴市疫情防控工作的行为,可以及时向市防控办举报 。

龙湾区防疫中心电话24小时电话有0577-855030085503008650987568550956855195587578691732863519186610134。

嘉兴市桐乡市疫情防控询问电话(24小时): 0573-12345。桐乡市疾控中心电话:0573-88322121 。地址:浙江省嘉兴市桐乡市石门路156桐乡市第一人民医院医疗集团桐乡市妇幼保健院。服务时间:星期一到星期五:上午9:00-12:00下午14:30-17:00。

嵊州防疫中心24小时电话是81395950 。防疫救急专线为救急专用,资源宝贵 ,非必要不拨打 。如有就医需求,条件允许情况下,尽量就近自行就医 ,也可登录全市三级医疗机构互联网医院或线上新冠问诊平台进行在线问诊。询问服务。

杭州疫情热线电话 1258088杭州东站防疫24小时服务询问电话?杭州防疫热线1258088请问外省非疫情区驾车来杭州 ,须要48小时核酸吗? 杭州疫情热线电话 1258088 是的,这个1258088电话号码是正确的 。 还有其他疫情热线: 浙江省杭州市上城区0571-87823400全天24小时。 浙江省杭州市拱墅区0571-88129001全天24小时。

台州市卫生健康委告市民书

〖壹〗、疫情背景说明新型冠状病毒(2019-nCoV)为新发现的冠状病毒,主要症状包括发热 、干咳 、气促、呼吸困难等 。自2019年12月武汉出现疫情后 ,台州市已发现输入性确诊病例,患者有武汉居住史。市委市政府已启动联防联控机制,依法科学开展防控工作。

上一篇:乌鲁木齐市疫情中心(乌鲁木齐市疫情防控指挥中心)
下一篇:【吉林市疫情监测,吉林市疫情报告】
相关文章

 发表评论

暂时没有评论,来抢沙发吧~