【福州市每天疫情,福州疫情多少例了】

zuanqian8 32 2026-03-01 03:21:15

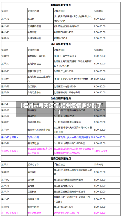
福州市疫情一级响应时间

〖壹〗 、福州市疫情一级响应的启动时间为2020年1月24日晚10:32 ,调整时间为2020年2月26日24时起 。具体说明如下:一级响应启动背景与时间2020年1月24日晚10:32,福建省根据《中华人民共和国突发事件应对法》和《福建省突发公共卫生事件应急预案》,启动重大突发公共卫生事件一级响应。

【福州市每天疫情,福州疫情多少例了】-第1张图片

〖贰〗、我国一级响应一共只有一次 ,就是2020年的新冠疫情。随着新型冠状病毒肺炎疫情病例的新增,截至2020年1月25日21时,湖北等26个省、市 、自治区启动重大突发公共卫生事件一级响应 ,涵盖总人口超过12亿 。

〖叁〗、受疫情影响的开发建设项目,在疫情一级响应期间内应缴纳的土地出让金,延缓至接触疫情一级响应后10日内缴交。调整土地履约监管协议 签订土地履约监管协议的开发建设项目 ,受疫情影响造成项目产值 ,税收,投达产期限等监管指标不达标的,根据疫情一级响应时间按比例免除违约责任。

〖肆〗、通过查询相关资料显示 ,全国新冠一级响应时间从2022年2月24日24时结束,在持续拉响31天一级警报后,根据国家有关法律法规规定和当前新冠肺炎疫情防控形势 ,人民政府研究决定,自2020年2月24日24时起,将疫情防控应急响应级别由突发公共卫生事件一级响应调整为二级响应 。

4小时集结完毕!福州500名医疗人员凌晨驰援泉州

〖壹〗 、00名医疗人员从福州出发 ,驰援泉州。陈昊翔 摄 集结过程:6家市属医院和12个县(市)区迅速响应,在4小时内完成500人医疗队集结。

〖贰〗、出征背景与个人牺牲2月9日凌晨0点40分,连云港市二院接到紧急通知 ,20分钟内集结完毕,选派顾遵才、何耀 、钱明月三名党员驰援武汉 。顾遵才刚结束援陕任务,钱明月在隔离病房工作7天 ,何耀夫妻均为临床一线双职工 ,孩子仅14个月,但他们均表示“职责所在,坚决完成任务” 。

〖叁〗 、凯里市妇幼保健院:9月2日晚8点 ,9名医护人员半小时内集结完毕,与移动实验室一同奔赴贵阳市,协助开展全员核酸检测工作。岑巩县人民医院:9月3日凌晨1点20分 ,43名医务人员在急诊科门前集合,经过简短出征仪式后,于1点30分准时乘坐大巴车前往贵阳支援 ,调试方舱医院设备。

现在福建福州疫情是什么风险等级?

福建被列为基孔肯雅热I类风险区,本地传播风险较高,但近来公开信息未明确提及具体病例数量 。 福建疫情风险等级 福建省属于基孔肯雅热I类地区 ,特点是伊蚊活跃期长、本地病例较多,易发生聚集性疫情,需特别防范蚊虫叮咬和社区传播。

台海网3月1日讯 据福州卫健委消息 根据国家和我省应对新冠肺炎疫情分区分级管理要求 ,并结合福州市疫情特点 ,落实科学精准防控,将福州市各县(市)区划分为低风险地区、中风险地区(零星散发疫情区 、一般疫情区和较多病例疫情区)、高风险地区等三大类并动态更新。

福建福州现在有1个低风险地区;有2个中风险地区 。疫情风险区等级划分的标准:高风险地区:一般是指累计新冠病例超过了50例,同时〖Fourteen〗、天内是有聚集性疫情发生。

出行建议风险评估:从三明到福州的路线中 ,福州高风险区(如台江区)和三明近期有病例的沙县区 、尤溪县风险较高,需优先规避。信息查询:出行前通过国务院客户端小程序或当地疾控部门官方网站,查询两地最新风险等级和管控措施 ,避免因政策变动影响行程 。

通过查询相关资料:截止11月7日福州新增8个中高风险区,部分区域降低风险等级。福州市晋安、仓山、闽侯发布最新通告,调整部分区域新冠肺炎疫情防控风险等级。同时 ,晋安区新增1个高风险区 、1个中风险区,仓山区新增3个高风险区、3个中风险区 。

福州是否疫情中高风险地区

〖壹〗、中高风险区域:人员不得离开大连;低风险区域:人员需持阴性核酸检测证明方可离开。病例救治与医院管理 腾空医院收治患者:24小时内腾空一所医院集中收治,确保“应收尽收 、应治尽治 ”。医疗团队接管:组织高水平团队整建制接管病区 ,成立“国家-省-市”联合专家组,提高治愈率 。

〖贰〗、福州市整体上说,不是中、高风险区 。但有的地方是存在中 、高风险区的。具体 ,福州市政府每天的疫情新闻发布会的通报中都有说明。当然 ,风险区的划定是动态变化的 。请关注当日发布的疫情通报。

〖叁〗 、福建福州现在有1个低风险地区;有2个中风险地区。疫情风险区等级划分的标准:高风险地区:一般是指累计新冠病例超过了50例,同时〖Fourteen〗、天内是有聚集性疫情发生 。

福州哪个区域被感染了

中新网福州10月25日电 (郑江洛)25日,福州晋安、台江 、马尾、闽侯、仓山等五区县相继发布通告 ,通报近两日新增本土阳性感染者情况,新增20例无症状感染者中有多名为同一处关联病例。

福州闽侯的宋先生吃完一顿饭后进入急诊抢救,原因是误食了被老鼠爬过或吃过的食物 ,感染了流行性出血热。事件经过 5月4日,宋先生在家吃了一餐饭后,开始莫名其妙地发烧 ,随后到闽侯当地医院就诊,医生发现他的白细胞升高,血小板下降 ,开了退烧药,但烧一直退不下来 。

近期新增病例点位:2022年12月2日,台江区新增1例无症状感染者 ,其活动轨迹涉及江滨公园 、新天成小商品批发市场等公共场所。此类场所可能因人员密集成为传播风险点 ,若行程涉及福州,需避开此类区域并做好个人防护。

黑龙江省绥化市海伦市:7月27日0-24时,新增无症状感染者2例 ,为夫妻关系,妻子近期有大连旅居史 。福建福州:7月25日,福建省人民医院网络直报1例大连市输入的新冠病毒无症状感染者。截至7月27日23时 ,共对1495人采样核酸检测。福州市新冠肺炎防控工作应急指挥部要求各县(市)区即刻进入战时状态 。

福州现在鼓楼、仓山、台江 、晋安、长乐区、闽侯 、高新区、永泰都不能去 。截至2022年5月23日,这几个区近来还处于疫情防控的管控区域不满足解除标准。

有。 根据福州市疫情工作报告了解到,长乐区有人感染新冠病毒 ,2022年3月21日福州市长乐区在对集中隔离点管控人员筛查中,发现2人(肖某、肖某某)呈阳性 。

上一篇:襄阳市疫情新消息(襄阳市疫情新消息今天)
下一篇:贵溪市各村疫情/贵溪市各村疫情最新消息
相关文章

 发表评论

暂时没有评论,来抢沙发吧~