鹤壁市疫情拐点(鹤壁市役情)

zuanqian8 34 2026-02-26 17:00:18

许昌市停课了吗?

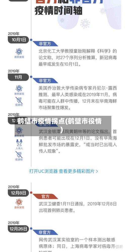
〖壹〗、020年2月18日0时—24时,湖北省新增新冠肺炎确诊病例1693例 ,其中:武汉市1660例 、孝感市24例 、仙桃市18例、黄冈市16例、十堰市12例 、鄂州市4例、荆州市4例、宜昌市3例 、随州市2例、襄阳市2例、荆门市1例 、咸宁市核减36例、天门市核减14例、黄石市核减2例 、恩施州核减1例。

鹤壁市疫情拐点(鹤壁市役情)-第1张图片

〖贰〗、张忠胜:制定《孝感市关于疫情防控期间组织学生开展在线教学实施方案》 ,通过信息化手段,搭建空中课堂平台,为全市中小学校教师和学生建立面对面教学和辅导在线虚拟课堂 ,保障全市广大师生“离校不离学,停课不停教” 。

鹤壁市疫情拐点(鹤壁市役情)-第2张图片

〖叁〗、一)限制或者停止集市 、影剧院演出或者其他人群聚集的活动;(二)停工 、停业、停课;(三)封闭或者封存被传染病病原体污染的公共饮用水源、食品以及相关物品;(四)控制或者扑杀染疫野生动物 、家畜家禽;(五)封闭可能造成传染病扩散的场所 。

鹤壁市疫情拐点(鹤壁市役情)-第3张图片

〖肆〗、停课的学生们 复课、期末考时间也跟着来啦 临泉教育局刚刚发布了 关于复课及期末教学质量检测工作的紧急通知 临泉中小学全面复课!同时还公布了期末考试时间 1 详细信息 全县高中阶段学校从1月31日起复课,由学校自行组织期末教学质量检测。

〖伍〗 、隔空授课保障全面发展在疫情防控期间 ,学校迅速启动线上教学,教师通过网络平台与学生互动,确保“停课不停学 ”。课程设计不仅涵盖学科知识 ,还通过周末劳动实践课培养学生的动手能力与创造能力 。

上一篇:宁安市渤海疫情(宁安勃海周边2017土地有没有变动)
下一篇:保康市有疫情吗(保康疫情最新消息2021)
相关文章

 发表评论

暂时没有评论,来抢沙发吧~